IR21015: Your Guide To This Power IC

P.Dailyhealthcures 95 views
IR21015: Your Guide To This Power IC

IR21015: Your Guide to This Power IC

Hey everyone! Today, we’re diving deep into the world of integrated circuits, specifically focusing on the IR21015 . If you’re into electronics, power supplies, or just tinkering with circuits, you’ve probably come across or will soon encounter this little chip. The IR21015 is a pretty popular high-voltage, high-speed, half-bridge driver IC . Sounds fancy, right? But what does that actually mean for you and your projects? Well, it means this IC is designed to efficiently control power transistors like MOSFETs and IGBTs, which are the workhorses in many power conversion systems. Think of it as a smart traffic controller for the flow of electricity in your circuits. It ensures that your power components switch on and off at the right time and with the right signals, preventing damage and maximizing efficiency. We’ll break down what makes the IR21015 special, its key features, typical applications, and why it’s a go-to choice for many engineers and hobbyists alike. So, grab your favorite beverage, get comfortable, and let’s get this electronic party started!

Understanding the Core Functionality of the IR21015

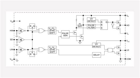
Alright guys, let’s get down to brass tacks. What exactly does the IR21015 do? At its heart, it’s a half-bridge driver . Now, what’s a half-bridge? Imagine you have a load, like a motor or an LED array, that you need to power. A half-bridge circuit uses two switches (usually power transistors) arranged in series. By switching these transistors on and off in a specific sequence, you can control the voltage across the load, essentially turning it on, off, or controlling its brightness or speed. The IR21015’s job is to drive these switches. It takes a low-voltage control signal (like from a microcontroller) and translates it into the high-voltage signals needed to properly turn those power transistors on and off. This is crucial because microcontrollers typically operate at low voltages (3.3V or 5V), while the power transistors often need much higher voltages to function correctly. The IR21015 acts as the essential interface, bridging this voltage gap. Furthermore, it’s not just about the voltage; it’s about speed and timing . Power transistors need to be switched very quickly for efficient operation, especially in applications like switch-mode power supplies. The IR21015 is designed for high-speed switching, ensuring minimal energy loss during the transition periods. It also provides the necessary isolation and protection to prevent the control circuitry from being damaged by the high voltages present in the power stage. This makes it an indispensable component for anyone building efficient and reliable power conversion systems. Without a good driver like the IR21015, managing high-power switching would be a much more complex and error-prone endeavor. It simplifies the design and improves the overall performance and robustness of the electronic system.

Key Features That Make the IR21015 Stand Out

The IR21015 isn’t just any driver; it comes packed with features that make it a favorite in the electronics community. One of the most significant aspects is its high-voltage capability . This chip is designed to handle the demands of driving high-side power transistors, which often operate at hundreds of volts. This means you can use it in a wider range of applications without worrying about frying the driver. Another killer feature is its high-speed operation . In power electronics, efficiency is king, and fast switching is key to achieving that. The IR21015 boasts low propagation delays and fast rise/fall times, allowing your power transistors to switch on and off rapidly. This minimizes switching losses, leading to less heat generation and more power delivered to your load. Floating high-side driver is another crucial characteristic. This refers to the ability of the high-side gate drive to operate independently of the ground reference of the low-side driver. It uses a bootstrap circuit (often with an external capacitor) to generate the necessary gate drive voltage for the high-side transistor. This makes it incredibly versatile for configuring half-bridge or full-bridge topologies. The IC also includes under-voltage lockout (UVLO) protection. This is a vital safety feature that prevents the IC from operating if its supply voltage drops too low. A low supply voltage can lead to erratic operation or even damage to the power transistors, so UVLO ensures that the driver only functions when it has sufficient power. Additionally, the IR21015 offers logic-level compatibility , meaning it can be easily interfaced with common microcontrollers and logic families, simplifying the overall system design. The shoot-through prevention (or dead-time generation) is another critical feature. In a half-bridge configuration, if both switches turn on simultaneously, it creates a direct short circuit from the supply voltage to ground, which can be catastrophic. The IR21015 incorporates logic to prevent this from happening, introducing a small delay (dead time) between switching off one transistor and switching on the other. This attention to detail in design ensures reliability and longevity for your electronic projects. These combined features make the IR21015 a robust, efficient, and user-friendly solution for a multitude of power management tasks. Its design prioritizes both performance and safety, which are paramount in any power electronics application.

Common Applications Where the IR21015 Shines

Given its robust feature set, the IR21015 finds its way into a surprisingly diverse range of applications. One of the most prevalent is in switch-mode power supplies (SMPS) . These are the power bricks you see behind your computer, your TV, and countless other electronic devices. SMPS are highly efficient because they rapidly switch power components on and off to regulate voltage. The IR21015, with its high-speed driving capability, is perfect for controlling the power transistors in the primary side of these supplies. Another major area is motor control . Whether it’s for electric vehicles, industrial automation, or even your electric toothbrush, controlling the speed and direction of DC motors often involves using a half-bridge or full-bridge configuration. The IR21015 is instrumental in driving the MOSFETs or IGBTs that make this motor control possible, allowing for smooth and efficient operation. Lighting applications , particularly LED drivers, also heavily rely on ICs like the IR21015. High-power LED arrays require precise current and voltage control, and the half-bridge topology, facilitated by the IR21015, is a common way to achieve this efficiently. It enables dimming capabilities and ensures the LEDs operate within their safe limits. Furthermore, in the realm of power factor correction (PFC) circuits, which are often mandated to improve the efficiency of power grids, the IR21015 plays a significant role. These circuits help ensure that the electrical load on the power grid is more sinusoidal, reducing harmonic distortion. It’s also used in inverter circuits , which convert DC power to AC power, such as in solar power systems or uninterruptible power supplies (UPS). The ability to efficiently switch high voltages makes it suitable for these demanding tasks. Even in induction heating systems, where high-frequency AC power is used to generate heat, the IR21015 can be found driving the power stage. The versatility of the IR21015 means that wherever you need to efficiently switch high voltages using power transistors in a half-bridge configuration, this little chip is likely a strong candidate. Its widespread adoption is a testament to its reliability and performance across these varied and critical applications. This chip truly powers a lot of the technology we use every day, often behind the scenes, ensuring smooth and efficient operation.

Getting Started with the IR21015 in Your Projects

So, you’ve got an idea for a project that needs a solid power stage, and the IR21015 looks like the perfect fit. Awesome! Now, how do you actually get it working? It’s not as daunting as it might seem, guys. The first thing you’ll want to do is grab the datasheet . Seriously, this is your bible for the IR21015. It contains all the electrical characteristics, pin descriptions, application information, and crucial timing diagrams. Don’t skip this step! Once you’ve familiarized yourself with the datasheet, you’ll need to plan your circuit. The IR21015 typically requires a few external components to function correctly. The most critical one is the bootstrap capacitor (often labeled ‘CBOOT’ or similar). This capacitor, along with a diode, forms the bootstrap circuit that provides the necessary voltage for the high-side driver. The value of this capacitor is crucial and depends on the switching frequency and the gate charge of the power transistors you’re driving. The datasheet will give you guidance on selecting this. You’ll also need a decoupling capacitor on the VCC pin to ensure a stable supply voltage. When connecting the IR21015, pay close attention to the pinout. You’ll typically have inputs for your control signals (IN A, IN B), outputs to drive the gates of your power transistors (HO, LO), and power supply pins (VCC, VDD, GND). Remember that the high-side output (HO) and the high-side ground reference (COM) are floating and are driven relative to the low-side ground (LO output is referenced to the main ground). Proper grounding is absolutely critical for stable operation and to prevent noise issues. When you’re ready to test, start with a low-power setup . Use a lower supply voltage initially and keep the load relatively light. Monitor the gate drive signals with an oscilloscope to ensure they look as expected – clean square waves with appropriate dead time. Also, monitor the output voltage and current to ensure your power transistors are switching correctly and safely. Debugging is part of the process. If things aren’t working, double-check your wiring against the datasheet, verify your component values (especially the bootstrap capacitor), and ensure your control signals are correct. Sometimes, issues arise from insufficient decoupling or noisy power supplies. Implementing the IR21015 correctly involves understanding its nuances, but with careful planning and referencing the datasheet, you can harness its power effectively in your electronic designs. It’s all about careful implementation and understanding the fundamentals of how it operates within your circuit. Take your time, be methodical, and you’ll be driving power transistors like a pro!

Common Pitfalls and How to Avoid Them

Even with a fantastic IC like the IR21015 , it’s easy to stumble into a few common pitfalls if you’re not careful. One of the most frequent issues is improper bootstrap circuit design . Remember that bootstrap capacitor? If it’s too small, the high-side driver voltage won’t be sufficiently charged, leading to poor or no drive to the high-side transistor. If it’s too large, it might charge too slowly or cause other issues. Always refer to the datasheet for recommended values and calculation methods based on your specific switching frequency and gate charge requirements. Another major headache is grounding and layout . The IR21015 handles high voltages and fast switching, making it sensitive to noise. Poor PCB layout with long, thin traces for the high-current paths and inadequate decoupling can lead to ringing, oscillations, and even device failure. Keep high-current loops as small as possible, use wide traces, and place decoupling capacitors very close to the IC’s power pins. Ensure a solid ground plane. Ignoring dead-time requirements is another critical mistake. The IR21015 has built-in logic to prevent shoot-through, but you still need to ensure your input signals provide adequate dead time if you are not using the IR21015’s internal generation capabilities or if you are using a controller that does not account for it. If the high-side and low-side transistors conduct simultaneously, even for a brief moment, it creates a direct short and can destroy your power components and the driver IC. Always verify the dead time through simulation or oscilloscope measurements. Incorrect input signal levels can also cause problems. While the IR21015 is generally compatible with TTL and CMOS logic, ensure your microcontroller’s output voltage levels are sufficient to reliably switch the inputs of the IR21015, especially under noisy conditions. Overheating due to excessive power dissipation is another concern. While the IR21015 is efficient, driving large power transistors at high frequencies can still generate heat. Ensure adequate heatsinking for your power transistors and consider thermal management for the IR21015 itself if operating in a high-ambient temperature environment. Finally, not consulting the datasheet is perhaps the biggest pitfall of all! Every application is different, and the datasheet provides the specific parameters, limitations, and recommended design practices. Always treat it as your primary reference. By being aware of these common issues and proactively addressing them during your design and testing phases, you can significantly increase your chances of success when working with the IR21015 and ensure your power electronics projects are robust and reliable.

The Future of Power Driving with ICs Like the IR21015

Looking ahead, the landscape of power electronics is constantly evolving, and ICs like the IR21015 are at the forefront of this innovation. While the IR21015 represents a solid, tried-and-true design for many applications, the industry is pushing for even greater efficiency, higher power densities, and improved integration. We’re seeing trends towards more integrated solutions . Future generations of driver ICs are likely to incorporate more protection features directly onto the chip, reducing the need for external components and simplifying board design even further. Think advanced diagnostics, built-in current sensing, and sophisticated fault management systems. The push for higher switching frequencies continues. As materials like Gallium Nitride (GaN) and Silicon Carbide (SiC) become more mainstream for power transistors, driver ICs need to keep pace. These new materials allow for switching at much higher frequencies and voltages than traditional silicon MOSFETs and IGBTs. This necessitates driver ICs with even faster switching speeds, lower parasitic capacitances, and better thermal performance to handle the demands of these cutting-edge power devices. Enhanced efficiency and reduced power loss remain paramount. Every percentage point of efficiency gained translates into significant energy savings, especially in large-scale applications. This drives the development of driver ICs with lower quiescent currents, improved gate drive optimization, and reduced switching losses. The focus is on minimizing energy wasted during the switching process. Smart grid and renewable energy integration are also major driving forces. As the world transitions towards more sustainable energy sources, the demand for efficient power conversion and management in systems like solar inverters, battery storage, and electric vehicle charging infrastructure is soaring. Driver ICs will play a crucial role in enabling these systems to operate reliably and efficiently. Digital control integration is another area of growth. While the IR21015 is controlled by traditional digital signals, future drivers might see tighter integration with digital control loops, potentially allowing for more adaptive and intelligent power management. The fundamental principles behind the IR21015 – providing a robust interface between low-voltage control and high-voltage power stages – will remain essential. However, expect future iterations to be faster, smarter, more integrated, and capable of handling the extreme demands of next-generation power electronics. The journey of power driving ICs is far from over, and it’s an exciting space to watch as technology continues to advance, making our electronic systems more powerful and efficient than ever before. The IR21015 has set a strong foundation, and its successors will build upon this legacy to meet the challenges of tomorrow’s power needs.