Pierer Mobility Stock: Your Guide To AG Shares

P.Dailyhealthcures 93 views
Pierer Mobility Stock: Your Guide To AG Shares

Pierer Mobility Stock: Your Guide to AG Shares

Hey guys! Let’s dive deep into Pierer Mobility AG shares , often just called Pierer Mobility stock. If you’re into the world of motorcycles, especially high-performance ones, you’ve probably heard of brands like KTM, Husqvarna, and GASGAS. Well, Pierer Mobility is the company behind these awesome machines. So, understanding their stock is key if you’re looking to invest in the powersports industry. We’re talking about a company that’s not just about bikes; it’s about a whole lifestyle, innovation, and a significant global presence. When you look at Pierer Mobility AG shares , you’re looking at a company with a rich history and a clear vision for the future. They’ve carved out a niche in the premium motorcycle segment, and their growth trajectory has been pretty impressive. We’ll cover what makes this company tick, how to research its stock, and what factors you should consider before putting your money in.

Understanding Pierer Mobility AG’s Business

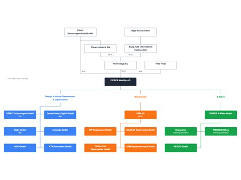
So, what exactly does Pierer Mobility AG do? At its core, it’s a European manufacturer of ‘powered two-wheelers’ , which is a fancy way of saying motorcycles and, more recently, e-bikes and mobility solutions. You’ve got the iconic KTM brand, known for its ‘Ready to Race’ philosophy, dominating the off-road and street motorcycle markets. Then there’s Husqvarna Motorcycles , a heritage brand with a strong off-road legacy, which Pierer Mobility has revitalized. And let’s not forget GASGAS , another brand that’s brought a new energy to the dirt bike and trials scene. They’re not just stopping at motorcycles, either. Pierer Mobility AG shares represent an investment in a company that’s actively expanding into e-mobility . This includes electric motorcycles for both on and off-road use, as well as electric bicycles. This diversification is super important because the world is shifting towards more sustainable and electric options. They’re also investing in advanced technologies and expanding their global reach, especially in emerging markets. The company operates through a network of dealers and distributors worldwide, ensuring their products are accessible to enthusiasts everywhere. Their strategic partnerships, like the one with Bajaj Auto in India, have been crucial for expanding their manufacturing capabilities and market access, particularly in Asia. This global footprint allows them to tap into diverse customer bases and mitigate risks associated with relying too heavily on a single market. When you’re looking at Pierer Mobility AG shares , you’re investing in a company that’s strategically positioned to capitalize on both traditional motorcycle sales and the rapidly growing electric vehicle market. Their commitment to innovation is evident in their continuous product development, focusing on lightweight design, powerful engines, and cutting-edge technology, all while maintaining their distinct brand identities. The company’s financial performance is closely tied to the cyclical nature of the automotive industry, but their focus on premium segments and expanding product lines, including e-mobility, aims to provide a more stable growth path. It’s this blend of heritage, performance, and forward-thinking innovation that makes Pierer Mobility an interesting player in the global powersports arena.

The Brands Under the Pierer Umbrella

Let’s break down the brands that make Pierer Mobility AG shares so interesting. KTM is undoubtedly the crown jewel. Known globally for its ‘Ready to Race’ ethos, KTM is a powerhouse in off-road racing (motocross, enduro, rally) and has made significant strides in the street motorcycle market with its Duke and RC series. The brand’s association with high performance and a competitive spirit attracts a dedicated fan base. Husqvarna Motorcycles brings a rich history and a unique design aesthetic to the table. Acquired by Pierer Mobility, Husqvarna has seen a resurgence, focusing on premium street bikes and off-road models that blend modern technology with classic Scandinavian design. It offers a slightly different, perhaps more refined, experience compared to KTM, appealing to riders who appreciate heritage and sophisticated engineering. GASGAS is the newest major addition, injecting a vibrant, playful, and performance-oriented identity into the portfolio. Primarily known for its success in trials and motocross, GASGAS adds a distinct flavor, emphasizing fun and accessibility, particularly in the off-road segment. This brand strategy allows Pierer Mobility to target different customer segments and preferences within the motorcycle market without diluting the core identity of each brand. Beyond these three core motorcycle brands, Pierer Mobility is also expanding into e-mobility . This includes electric motorcycles under the KTM brand, like the Freeride E-XC, and electric bicycles across various brands. This strategic move into electric vehicles is crucial for future growth, tapping into a market segment that is rapidly gaining traction globally. The synergy between these brands is a key strength. They share technology, manufacturing processes, and R&D efforts, which leads to cost efficiencies and accelerates innovation. For instance, platforms developed for one brand can be adapted for others, allowing for faster market entry with diverse offerings. This multi-brand strategy, coupled with a strong focus on premium products and performance, allows Pierer Mobility to command higher margins and build strong brand loyalty. When you invest in Pierer Mobility AG shares , you’re essentially investing in a portfolio of strong, distinct brands, each with its own loyal following and market position, all supported by a unified corporate strategy aimed at growth and innovation across both traditional and emerging mobility sectors.

Financial Performance and Market Position

When we talk about Pierer Mobility AG shares , understanding the company’s financial health and market standing is paramount. Pierer Mobility has demonstrated a solid track record of growth over the years. Their revenue streams are primarily driven by the sales of motorcycles and, increasingly, e-bikes and related parts and accessories. The company has consistently aimed to increase its market share, particularly in the premium motorcycle segment, where margins are generally higher. Their global presence is a significant asset, with strong sales in Europe, North America, and growing markets in Asia, thanks to strategic partnerships like the one with Bajaj Auto. This diversification helps cushion against economic downturns in specific regions. Financially, you’ll want to look at key metrics like revenue growth, profit margins, debt levels, and cash flow. Pierer Mobility has generally shown positive revenue trends, reflecting the demand for its high-quality products and successful market penetration strategies. Their profitability has also been a focus, with efforts to optimize production costs and leverage economies of scale across their brands. The company operates in a competitive landscape, facing rivals like BMW Motorrad, Ducati (owned by Audi/Volkswagen), and Japanese manufacturers such as Honda, Yamaha, Suzuki, and Kawasaki. However, Pierer Mobility has differentiated itself through its focus on performance, innovation, and its strong portfolio of distinct brands (KTM, Husqvarna, GASGAS). Their agility and willingness to embrace new technologies, like e-mobility, also give them an edge. The powersports industry can be cyclical, influenced by economic conditions, consumer discretionary spending, and even weather patterns. However, the premium segment and the growing e-mobility sector offer more resilience and growth potential. Pierer Mobility’s strategy of targeting these segments is a smart move. Analysts often look at Pierer Mobility AG shares in the context of market trends, such as the increasing demand for electric vehicles, the rise of urban mobility solutions, and the enduring appeal of performance-oriented motorcycles. Their ability to adapt to these trends and continue innovating will be crucial for sustained success. Keep an eye on their annual reports and investor presentations for the latest financial data and strategic updates. This will give you a clearer picture of their performance and future outlook, helping you make informed investment decisions about Pierer Mobility AG shares .

Key Financial Indicators to Watch

Alright guys, when you’re looking at Pierer Mobility AG shares , you can’t just glance at the price. You gotta dig into the numbers! Here are some key financial indicators that will give you a real feel for the company’s health and potential: Revenue Growth: This is your bread and butter. Is Pierer Mobility selling more bikes and e-bikes year after year? Look for consistent upward trends. This shows increasing demand for their products and successful market expansion. A company that consistently grows its top line is usually a good sign. Profit Margins: It’s not just about selling a lot; it’s about keeping a good chunk of that money. Pay attention to gross profit margin and operating profit margin. Higher margins suggest the company is efficient in its production and pricing power. For Pierer Mobility AG shares , especially given their focus on premium brands, healthy margins are expected. Earnings Per Share (EPS): This is a crucial metric for shareholders. It tells you how much profit the company makes for each outstanding share. An increasing EPS over time is a strong positive signal. Debt-to-Equity Ratio: This shows how much debt a company is using to finance its assets compared to the value of shareholders’ equity. A high ratio can indicate higher risk. You want to see a manageable debt level, especially as they invest in new technologies like e-mobility. Free Cash Flow (FCF): This is the cash a company generates after accounting for capital expenditures needed to maintain or expand its asset base. Positive and growing FCF is vital for a company’s ability to pay dividends, reduce debt, or reinvest in the business. Strong FCF is a sign of financial strength and flexibility for Pierer Mobility AG shares . Return on Equity (ROE): This measures how effectively the company is using shareholder investments to generate profits. A higher ROE generally indicates better profitability and management efficiency. Keep an eye on how Pierer Mobility’s ROE stacks up against its competitors. Market Share: While not strictly a financial indicator, tracking their market share in key segments (premium motorcycles, off-road, e-bikes) is vital. Growing market share often correlates with strong financial performance and a competitive advantage. Remember, no single indicator tells the whole story. You need to look at these financial indicators collectively, compare them to industry averages and competitors, and consider them alongside the company’s strategic initiatives and market conditions when evaluating Pierer Mobility AG shares . It’s about painting a complete financial picture, guys!

Investing in Pierer Mobility AG Shares

So, you’re thinking about putting your hard-earned cash into Pierer Mobility AG shares ? Awesome! Investing in a company like Pierer Mobility, with its strong brands and clear strategy, can be a great move, but like any investment, it requires research and understanding. First things first, you need to open a brokerage account if you don’t have one already. This is your gateway to buying and selling stocks on major exchanges. Once your account is set up, you’ll need to find the ticker symbol . For Pierer Mobility AG, you’ll typically find it listed on the Frankfurt Stock Exchange, so look for symbols like ‘PMV’ or ‘PMM’. Always double-check the correct symbol for the specific exchange you’re trading on. Next up is the research phase . We’ve already covered a lot – the brands, the financial performance, the market position. But you need to go deeper. Read their annual reports , check out investor presentations , and follow financial news related to the company and the powersports industry. Understand their future plans, especially regarding e-mobility and expansion into new markets. What are their growth strategies ? How are they handling competition ? Are they investing in new technologies ? Also, consider the broader economic environment . Factors like interest rates, consumer confidence, and global supply chain issues can impact the automotive and powersports sectors. For Pierer Mobility AG shares , understanding these external factors is crucial. When you’re ready to buy, you’ll decide how much to invest . Start small if you’re new to this. Diversification is key – don’t put all your eggs in one basket. Consider how Pierer Mobility fits into your overall investment portfolio. Finally, monitor your investment . Stock prices fluctuate. Keep up with company news and market trends. Don’t panic sell during short-term dips if the company’s long-term fundamentals remain strong. It’s a marathon, not a sprint, guys!

How to Buy Pierer Mobility Stock

Buying Pierer Mobility AG shares is pretty straightforward once you’ve done your homework. Here’s the step-by-step breakdown, guys: 1. Choose a Brokerage: If you haven’t already, you need to open an account with an online stockbroker. Popular choices include Interactive Brokers, Charles Schwab, Fidelity, or even European-focused brokers depending on where you live. Look for one that offers access to European exchanges like the Frankfurt Stock Exchange (XTRA). 2. Fund Your Account: Once your account is approved, you’ll need to deposit funds. This can usually be done via bank transfer, debit card, or other methods provided by your broker. 3. Find the Stock Ticker: As mentioned, Pierer Mobility AG’s stock is typically traded on the Frankfurt Stock Exchange. The ticker symbol is usually PMV . However, it’s always a good idea to confirm this with your broker or a reliable financial data source, as symbols can sometimes vary slightly or be listed on multiple exchanges. 4. Place Your Order: Navigate to the trading section of your broker’s platform and search for ‘PMV’. You’ll then need to decide on the type of order. The most common is a Market Order , where you buy at the current best available price. Alternatively, a Limit Order lets you set a specific price at which you’re willing to buy. This gives you more control but might mean your order doesn’t execute if the price doesn’t reach your limit. 5. Specify the Quantity: Decide how many shares of Pierer Mobility AG you want to buy. Based on your research and budget, enter the desired number of shares. 6. Review and Confirm: Before finalizing, double-check all the details: ticker symbol, order type, quantity, and the estimated total cost (including any potential commissions or fees). Once you’re satisfied, submit your order. 7. Monitor Your Investment: Congratulations, you’ve bought Pierer Mobility stock! Now, keep an eye on its performance through your brokerage account. Stay updated on company news and market developments that could affect its price. Remember, investing involves risk, and the value of your shares can go up or down. Only invest what you can afford to lose, and consider this purchase as part of a diversified investment strategy. Happy investing, guys!

Risks and Considerations

Investing in Pierer Mobility AG shares isn’t without its risks, and it’s super important to go into it with your eyes wide open. The powersports industry itself is subject to economic cycles. When the economy slows down, discretionary spending on luxury items like high-performance motorcycles tends to decrease. This can impact sales volumes and, consequently, the stock price. Competition is another major factor. Pierer Mobility operates in a crowded market with established players from Europe and Asia. While their premium niche is strong, intense competition can put pressure on pricing and market share. Furthermore, regulatory changes can affect the industry. Stricter emissions standards, new safety regulations, or even trade policies can increase costs or limit market access. The shift towards e-mobility presents both an opportunity and a challenge. While Pierer Mobility is investing heavily in this area, the transition requires significant R&D and capital expenditure. If they don’t adapt quickly enough or if competitors gain a significant advantage in the EV space, it could pose a risk. Supply chain disruptions , as we’ve seen globally in recent years, can also impact production and profitability. Relying on global suppliers for components means the company is vulnerable to geopolitical events, natural disasters, or logistical bottlenecks. Currency fluctuations are also a consideration, as Pierer Mobility has a global sales presence. Changes in exchange rates can affect the reported revenue and profitability when converting earnings from foreign markets back to their reporting currency (Euros). Finally, like any stock, market sentiment plays a role. Investor confidence can be influenced by broader market trends, news headlines, or even social media buzz, leading to volatility in Pierer Mobility AG shares that may not always reflect the company’s underlying fundamentals. It’s crucial to weigh these factors against the company’s strengths and growth prospects before making an investment decision.

Future Outlook for Pierer Mobility

Looking ahead, the future for Pierer Mobility AG shares looks pretty dynamic, guys. The company is strategically positioning itself to capitalize on several key trends. E-mobility is arguably the biggest growth driver. As regulations tighten on internal combustion engines and consumer preferences shift towards sustainability, Pierer Mobility’s investments in electric motorcycles and e-bikes are crucial. They’re not just dipping their toes in; they’re making significant strides to become a major player in this evolving market. Their existing brand strength, particularly with KTM, gives them a solid foundation to launch and market these new electric offerings effectively. Geographic expansion , especially in emerging markets like India and Southeast Asia, remains a priority. Their partnership with Bajaj Auto has already proven successful in leveraging local manufacturing and distribution networks, allowing them to offer competitive products in high-growth regions. This strategy helps diversify their revenue streams and reduces reliance on mature European and North American markets. Product innovation will continue to be a cornerstone. Expect to see more advanced technologies integrated into their motorcycles and e-bikes, focusing on performance, connectivity, and rider experience. The development of new platforms and model variants across their KTM, Husqvarna, and GASGAS brands will cater to a wider audience and maintain their competitive edge. The premium segment focus is likely to remain. Pierer Mobility has built a reputation for quality and performance, commanding higher prices and margins. Continuing to innovate and deliver exceptional products in this segment will be key to sustained profitability. However, challenges remain. The company must navigate the complexities of transitioning to electric powertrains, manage potential supply chain volatility, and stay ahead of fierce competition. The overall economic climate and regulatory landscape will also play significant roles. Despite these hurdles, Pierer Mobility’s strong brand portfolio, commitment to innovation, and strategic focus on high-growth areas like e-mobility and emerging markets suggest a promising outlook. For investors considering Pierer Mobility AG shares , the company presents an interesting opportunity to tap into the future of personal mobility, blending the passion for performance with the drive towards sustainability. It’s a company that’s definitely worth keeping a close eye on, guys!