Pseudocode To Flowchart: A Simple Guide

P.Dailyhealthcures 118 views
Pseudocode To Flowchart: A Simple Guide

Pseudocode to Flowchart: A Simple Guide

Hey guys! Ever felt like pseudocode is a bit too, well, code-y ? It’s great for planning logic, but sometimes you just need a visual. That’s where flowcharts come in! They’re like the visual language of algorithms , making complex processes super easy to understand at a glance. Today, we’re diving deep into how to transform your pseudocode into awesome flowcharts. We’ll cover why you’d want to do this, the basic symbols you need to know, and some practical tips to make your flowcharting journey a breeze. So, grab your virtual pen and paper, and let’s get visual!

Why Bother with Flowcharts Anyway?

So, you’ve got your pseudocode all laid out, clear and concise. Why add the extra step of creating a flowchart? Great question! Think of it this way: pseudocode is like writing down the instructions for building a Lego castle. It tells you exactly what bricks to use and where to put them. Flowcharts, on the other hand, are like the diagram that shows you the overall structure and how each piece connects. They offer a holistic view of your process . For starters, flowcharts are fantastic for visualizing logic . They break down complex systems into manageable, interconnected steps. This visual representation makes it so much easier to spot potential errors, bottlenecks, or areas for improvement that might get lost in lines of text. Imagine trying to explain a complicated recipe to someone just by reading out the steps versus showing them a visual guide – the visual guide is usually way more effective, right? This is especially true when you’re collaborating with others. A flowchart acts as a universal language , allowing team members, even those with less technical backgrounds, to grasp the flow of an application or process quickly. It streamlines communication and ensures everyone is on the same page. Furthermore, flowcharts are invaluable for documentation and debugging . When you need to refer back to how a system is supposed to work, a well-drawn flowchart is a treasure trove of information. During debugging, tracing the execution path on a flowchart can often be more intuitive than stepping through code line by line. It helps you pinpoint where the logic might be going astray. Finally, the process of creating a flowchart itself forces you to refine your thinking . As you translate your pseudocode into graphical symbols, you often uncover logical gaps or inconsistencies you might have overlooked. It’s a fantastic way to validate your algorithm design before you even start writing actual code. So, while pseudocode is essential for detailing the what , flowcharts excel at illustrating the how and the why in a visually digestible format. They are powerful tools for understanding, communication, and design, making them an indispensable part of the software development and problem-solving toolkit, guys.

Essential Flowchart Symbols You Need to Know

Alright, let’s talk symbols! You don’t need a whole art studio to create a flowchart; just a few standard symbols will do the trick. Mastering these basics is key to creating clear and effective flowcharts. Think of these as your building blocks for visual logic . The most fundamental symbol is the Terminator , which looks like an oval or a rounded rectangle. This is where your flowchart begins and ends. You’ll have one for ‘Start’ and another for ‘End’. Next up, we have the Process symbol, a rectangle. This is where the actual work happens – calculations, data manipulation, or any action your algorithm takes. If your pseudocode says something like Set total = price * quantity , that’s a process! Then there’s the Input/Output symbol, which is a parallelogram. This one represents data entering or leaving your process. So, if your pseudocode involves reading user input or displaying a result, you’ll use this symbol. For example, Read user_name or Display message . One of the most crucial symbols for control flow is the Decision symbol, shaped like a diamond. This is where your pseudocode uses conditional statements like IF-THEN-ELSE or WHILE loops. The diamond has arrows coming out of it, usually labeled ‘Yes’ and ‘No’ (or ‘True’ and ‘False’), leading to different paths based on a condition. For instance, IF score > 90 THEN would be represented by a decision diamond. We also have Connectors , which are small circles. These are super handy for linking different parts of your flowchart, especially if it spans across pages or becomes very large. They help keep things tidy by avoiding messy crossing lines. And, of course, we have the Flow Lines , the arrows that connect all these symbols. They show the direction of the logic, indicating the sequence of operations. Make sure your arrows clearly point from one step to the next! Finally, you might encounter the Predefined Process symbol, which looks like a rectangle with double vertical lines on the sides. This represents a subroutine or a complex process that is defined elsewhere, sort of like calling a function in programming. Understanding these core symbols is like learning the alphabet of flowcharting. They provide a standardized way to represent algorithms, ensuring that anyone familiar with these symbols can understand your logic, regardless of the specific programming language you might eventually use. So, practice drawing them out, and get comfortable with what each one means. It’s all about making your logic crystal clear , guys!

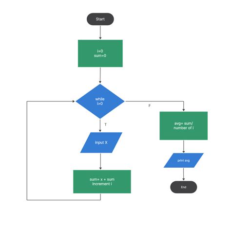
Step-by-Step: Pseudocode to Flowchart Conversion

Alright, let’s roll up our sleeves and get practical! Converting pseudocode to a flowchart might seem daunting at first, but it’s a straightforward process if you take it step-by-step. The key is to translate each logical element of your pseudocode into its corresponding flowchart symbol . Let’s start with a simple example. Imagine this pseudocode:

START
  INPUT radius
  SET pi = 3.14159
  SET area = pi * radius * radius
  OUTPUT area
END

First, you’ll grab your ‘Start’ terminator symbol (the oval). Draw an arrow from it. The next line, INPUT radius , clearly indicates input, so you’ll use a parallelogram for input/output. Draw that symbol and label it ‘Input Radius’. Connect it with an arrow from the ‘Start’ symbol. Following that is SET pi = 3.14159 and SET area = pi * radius * radius . These are both calculations or assignments, which fall under the Process category. So, you’ll draw two rectangular process symbols, one labeled ‘Set pi = 3.14159’ and the next ‘Calculate Area’. Connect them with arrows, ensuring the flow goes from the input parallelogram to the first process rectangle, and then to the second. The last step before ending is OUTPUT area . This is output, so you’ll use another parallelogram, labeled ‘Output Area’. Connect this with an arrow from the ‘Calculate Area’ process. Finally, you need to end your flowchart. Draw an ‘End’ terminator symbol (another oval) and connect it with a final arrow from the ‘Output Area’ parallelogram. And voilà! You’ve just converted a simple pseudocode sequence into a visual flowchart. Now, let’s consider a slightly more complex scenario involving a decision:

START
  INPUT number
  IF number > 0 THEN
    OUTPUT "Positive"
  ELSE IF number < 0 THEN
    OUTPUT "Negative"
  ELSE
    OUTPUT "Zero"
  END IF
END

We start with ‘Start’ (oval) and an arrow. INPUT number becomes an input parallelogram. Now we hit the IF number > 0 THEN . This is a decision point , so we use a diamond symbol labeled ‘Is number > 0?’. From this diamond, we’ll have two (or three) outgoing arrows. If the condition is true (‘Yes’), the arrow leads to an output parallelogram labeled ‘Output “Positive”’. If it’s false (‘No’), we hit another decision point: ELSE IF number < 0 THEN . So, from the ‘No’ path of the first diamond, you draw another diamond labeled ‘Is number < 0?’. If this condition is true (‘Yes’), the arrow leads to an output parallelogram labeled ‘Output “Negative”’. If it’s false (‘No’) – meaning the number is neither greater than zero nor less than zero, hence it must be zero – the arrow leads to the final ELSE condition, which is an output parallelogram labeled ‘Output “Zero”’. Crucially , all these output parallelograms (‘Positive’, ‘Negative’, ‘Zero’) must eventually lead to the ‘End’ terminator. So, draw arrows from each of these output symbols to a single ‘End’ oval. This step-by-step translation, identifying each pseudocode statement and mapping it to the correct symbol, is the core of the conversion process. Remember to use your flow lines (arrows) to clearly indicate the direction of logic. Guys, the more you practice this, the faster and more intuitive it becomes!

Tips for Creating Clear and Effective Flowcharts

Creating a flowchart is one thing; making it good is another! A well-designed flowchart is a joy to read, while a messy one can be more confusing than the original pseudocode. So, let’s talk about some best practices to make your flowcharts shine , guys. First off, consistency is key . Use the same style for your symbols throughout the entire flowchart. If you decide on a rounded font for your text inside a rectangle, stick with it! Similarly, keep the size of your symbols relatively uniform unless a specific element requires a larger representation. This visual consistency makes your flowchart easier on the eyes and more professional. Keep it simple and focused . Avoid cramming too much information into a single symbol. If a process is very complex, consider breaking it down into smaller, modular flowcharts or using the ‘Predefined Process’ symbol to represent it, linking to a separate, more detailed chart. Label everything clearly and concisely . Each symbol should have a descriptive label that accurately reflects its function. For decision diamonds, make sure the outgoing paths are clearly labeled (e.g., ‘Yes’/‘No’, ‘True’/‘False’, or specific conditions). Ambiguous labels lead to confusion. Maintain a clear flow direction . Generally, flowcharts are read from top to bottom and left to right. Try to adhere to this convention as much as possible. Minimize crossing lines; they can make a flowchart look like a tangled mess. If your flowchart becomes too complex, consider using connectors (the small circles) to link distant parts neatly, or even reorganize the layout. Use whitespace effectively . Don’t be afraid of empty space! It helps to separate different sections of your flowchart and makes the overall structure easier to perceive. A cluttered flowchart is overwhelming; a well-spaced one is inviting. Use color judiciously (optional) . While not always necessary, strategic use of color can sometimes enhance clarity, for example, by highlighting different types of processes or marking error paths. However, make sure your flowchart is still understandable in black and white, as color isn’t always an option. Get feedback . Once you’ve created your flowchart, show it to someone else. Ask them if it’s easy to understand. An outsider’s perspective can often spot ambiguities or areas that need improvement that you might have missed because you’re too close to the logic. Use tools wisely . There are plenty of software tools available, from simple drawing programs to dedicated flowcharting applications (like Lucidchart, draw.io, or even features within IDEs). These tools can help maintain consistency, make editing easier, and often provide templates to get you started. However, remember that the tool is just a helper; the clarity of your logic is paramount. By following these tips, you’ll transform your flowchart from a simple diagram into a powerful communication tool that effectively visualizes your algorithms, guys. It’s all about making complex ideas accessible!

Common Pitfalls and How to Avoid Them

Even with the best intentions, it’s easy to stumble when converting pseudocode to flowcharts. Let’s shed some light on common mistakes and how you can steer clear of them, so your diagrams are always top-notch. One of the most frequent issues is ambiguity in decision points . Remember those diamond symbols? If your condition is unclear, like just writing ‘Check value’, it leaves a lot to interpretation. Instead, be specific: ‘Is value > 10?’ or ‘Is status = ‘Active’?‘. Always ensure your decision diamonds have clearly labeled exit paths . A diamond with three arrows coming out but only two labels (‘Yes’/‘No’) is a recipe for confusion. Another pitfall is inconsistent symbol usage . Using a rectangle for input sometimes and a parallelogram other times, or mixing up ‘Start’ and ‘End’ symbols, will confuse readers. Stick to the standard symbols and use them consistently throughout your chart. Overly complex flowcharts are also a major headache. Sometimes, developers try to cram too much logic into a single chart, resulting in a tangled mess of lines and symbols. If your flowchart starts looking like a plate of spaghetti, it’s a sign you need to simplify. Break down complex processes into smaller, manageable sub-flowcharts. Use the ‘Predefined Process’ symbol to represent these modules and link them appropriately. Poor labeling is another common enemy of clarity. Vague labels like ‘Process’ or ‘Do something’ are unhelpful. Each symbol should have a concise but informative label that explains its purpose. Think about what someone unfamiliar with the logic would need to know. Ignoring flow direction and line management can lead to diagrams that are hard to follow. Ensure your arrows clearly indicate the sequence of operations. Avoid excessive line crossings by using connectors or reorganizing the layout. Sometimes, simply moving a symbol or rerouting a line can make a huge difference. Forgetting the ‘End’ point or having multiple, unconnected ‘End’ points is another classic mistake. Every logical path should eventually terminate cleanly. Ensure all branches converge appropriately towards a single ‘End’ symbol. Lastly, not updating the flowchart when the pseudocode or logic changes is a silent killer of documentation integrity. Treat your flowchart as a living document. Whenever you modify the underlying logic, take the time to update the corresponding flowchart. Outdated diagrams are worse than no diagrams at all! By being mindful of these common pitfalls – focusing on clarity, consistency, and proper structure – you’ll create flowcharts that are not just accurate but also genuinely useful and easy to understand, guys. Happy flowcharting!

Conclusion: Making Logic Visible

So there you have it, guys! We’ve journeyed from the text-based world of pseudocode to the visual landscape of flowcharts. We’ve explored why flowcharts are such a powerful tool for understanding, communicating, and refining algorithms. We’ve covered the essential symbols you need in your toolkit and walked through the step-by-step process of converting pseudocode into these visual diagrams. Plus, we’ve armed ourselves with tips and tricks to avoid common pitfalls and ensure our flowcharts are as clear and effective as possible. Remember, the goal is to make your logic crystal clear and easily digestible . Whether you’re planning a complex application, explaining a process to your team, or simply trying to wrap your head around a tricky algorithm, a well-crafted flowchart is an invaluable asset. It bridges the gap between abstract thought and concrete representation, making the invisible workings of code visible. So, the next time you’re faced with a piece of pseudocode, don’t just leave it as text. Take a few extra moments to sketch out a flowchart. You might be surprised at how much clarity it brings and how much smoother your development or explanation process becomes. It’s a simple practice that yields significant rewards in terms of understanding and efficiency. Keep practicing, keep visualizing, and happy coding (and flowcharting)! You’ve got this!