Sepsis Neonatorum: Understanding The Pathway

P.Dailyhealthcures 145 views
Sepsis Neonatorum: Understanding The Pathway

Sepsis Neonatorum: Understanding the Pathway

Hey guys! Let’s dive deep into sepsis neonatorum , a critical condition affecting newborns. Understanding the pathway of this disease is super important for early detection and effective treatment. We’re going to break it down in a way that’s easy to grasp, so stick around!

What is Sepsis Neonatorum?

Sepsis neonatorum refers to a systemic infection occurring in infants less than 28 days old. This condition arises when bacteria, viruses, or fungi invade the newborn’s bloodstream, triggering an overwhelming immune response. Because newborns have immature immune systems, they are particularly vulnerable to these infections. Early-onset sepsis typically manifests within the first 72 hours of life and is often associated with infections acquired from the mother during birth. Late-onset sepsis, on the other hand, occurs after 72 hours and is usually linked to infections acquired in the hospital or community. Recognizing the signs and symptoms of sepsis neonatorum is crucial for timely intervention, as the condition can rapidly progress to severe complications, including septic shock, meningitis, and even death. Prompt diagnosis and appropriate treatment, including antibiotics and supportive care, are essential to improving outcomes and reducing the risk of long-term sequelae in affected infants. Furthermore, preventive measures, such as maternal screening for infections and strict adherence to infection control practices in neonatal units, play a vital role in minimizing the incidence of sepsis neonatorum and safeguarding the health of newborns. Sepsis neonatorum remains a significant cause of morbidity and mortality in newborns worldwide, underscoring the ongoing need for research, education, and improved clinical practices to combat this devastating condition. Understanding the complex interplay of factors contributing to sepsis neonatorum, including microbial pathogens, host immune responses, and environmental influences, is essential for developing effective strategies for prevention, diagnosis, and treatment.

Early-Onset vs. Late-Onset Sepsis

Early-onset sepsis usually shows up within the first 72 hours of a baby’s life. The culprits are often bacteria chilling in the mom’s birth canal, like Group B Streptococcus (GBS) or E. coli. During delivery, these bacteria can hitch a ride into the baby’s system. On the flip side, late-onset sepsis pops up after those first 72 hours. This type is often linked to germs hanging out in the hospital environment, like Staphylococcus aureus or Klebsiella. Premature babies and those needing intensive care are more at risk because they might need catheters or ventilators, which can act as entry points for these germs. Spotting the difference between early-onset and late-onset sepsis is super important because it helps doctors figure out where the infection came from and how to treat it best. Knowing this also guides hospitals in setting up the right protocols to keep those tiny patients safe and sound.

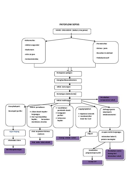
The Pathway of Sepsis Neonatorum

The pathway of sepsis neonatorum is a complex cascade of events that begins with an infection and culminates in systemic inflammation and organ dysfunction. Understanding this pathway is crucial for developing targeted interventions to prevent and treat this life-threatening condition. Initially, the infection starts when pathogens, such as bacteria, viruses, or fungi, invade the newborn’s body. These pathogens can enter through various routes, including the placenta during pregnancy, the birth canal during delivery, or the skin and mucous membranes after birth. Once inside the body, the pathogens multiply and release toxins, triggering an immune response. The newborn’s immune system, which is still immature and not fully developed, responds by releasing inflammatory mediators, such as cytokines and chemokines. These mediators, while intended to fight the infection, can also cause widespread inflammation throughout the body. This systemic inflammation leads to increased vascular permeability, causing fluid to leak from the blood vessels into the surrounding tissues. As a result, the newborn’s blood pressure drops, and organs are deprived of oxygen and nutrients. If left untreated, this can progress to septic shock, a life-threatening condition characterized by organ failure and death. The pathway of sepsis neonatorum is further complicated by the fact that newborns have limited physiological reserves and are less able to compensate for the effects of infection and inflammation. This makes them particularly vulnerable to the complications of sepsis, such as respiratory distress, kidney failure, and neurological damage. Therefore, early recognition and prompt treatment are essential to interrupt the pathway of sepsis neonatorum and improve outcomes for affected infants. This includes administering antibiotics to combat the infection, providing supportive care to maintain blood pressure and oxygenation, and addressing any underlying conditions that may contribute to the severity of the illness. Furthermore, preventive measures, such as maternal screening for infections and strict adherence to infection control practices in neonatal units, play a crucial role in minimizing the incidence of sepsis neonatorum and protecting newborns from this devastating condition.

1. Infection

First off, we’ve got the infection . This is where the bad guys – bacteria, viruses, or fungi – invade the newborn’s body. Think of it like unwanted guests crashing a party. These pathogens can sneak in through various ways. During pregnancy, they might cross the placenta. During delivery, they could come from the birth canal. And after birth, they might enter through the skin or mucous membranes. Once these pathogens are inside, they start multiplying like crazy, setting the stage for trouble. Different bugs can cause sepsis, but some common ones include Group B Streptococcus (GBS), E. coli, Staphylococcus aureus, and Klebsiella. The type of pathogen involved can influence how the infection progresses and what kind of treatment will work best. So, identifying the culprit early is a key step in managing sepsis neonatorum and keeping those little ones safe.

2. Immune Response

Next up is the immune response . When those pathogens invade, the newborn’s immune system kicks into gear. But here’s the thing: a newborn’s immune system is still pretty green, not as strong or coordinated as an adult’s. It’s like sending in a bunch of rookies to handle a major crisis. The immune system tries to fight off the infection by releasing inflammatory mediators, such as cytokines and chemokines. These chemicals are supposed to help clear out the infection, but in newborns, they can sometimes go overboard. Instead of just targeting the bad guys, they can cause widespread inflammation throughout the body. This systemic inflammation is a hallmark of sepsis and can lead to a whole host of problems, including damage to organs and tissues. So, while the immune response is meant to protect the newborn, it can sometimes contribute to the severity of the illness.

3. Systemic Inflammation

Then comes systemic inflammation . Imagine the newborn’s body as a battlefield where the immune system is fighting the infection. In this battle, inflammatory mediators are released, causing widespread inflammation. This inflammation isn’t just localized to the site of infection; it affects the entire body. The blood vessels become more permeable, meaning they start to leak fluid into the surrounding tissues. This can lead to swelling and edema. The inflammation also disrupts the normal functioning of organs and tissues, impairing their ability to do their jobs. This systemic inflammation is a key feature of sepsis and contributes to many of the signs and symptoms seen in affected newborns. It’s like a domino effect, where one problem leads to another, ultimately threatening the newborn’s health.

4. Organ Dysfunction

Organ dysfunction is what happens when the inflammation and decreased blood flow start messing with how the baby’s organs work. Think of it like this: the organs are like tiny machines that need the right conditions to run smoothly. But when sepsis kicks in, things get haywire. The lungs might struggle to get enough oxygen into the blood, causing breathing problems. The kidneys might have trouble filtering waste, leading to a buildup of toxins. And the heart might weaken, struggling to pump enough blood to keep everything going. All these problems can lead to serious complications, like respiratory distress, kidney failure, and even heart failure. Spotting organ dysfunction early is key to getting the baby the right support and treatment to help those organs recover.

5. Septic Shock

Finally, we have septic shock , the most severe stage of sepsis. This is when the body’s response to infection spirals out of control, leading to a dangerous drop in blood pressure and a critical reduction in blood flow to the organs. It’s like the body’s engine stalling out completely. Septic shock can cause widespread organ damage and, if not treated quickly, can be fatal. Symptoms of septic shock include a rapid heart rate, weak pulse, cold and clammy skin, and decreased urine output. Immediate medical intervention is crucial, including administering fluids and medications to raise blood pressure and support organ function. Septic shock is a medical emergency that requires intensive care and close monitoring to improve the chances of survival.

Risk Factors for Sepsis Neonatorum

Alright, let’s talk about who’s more likely to get sepsis neonatorum . Premature babies are at higher risk because their immune systems aren’t fully developed. It’s like sending them into a fight without proper armor. Low birth weight also plays a role, as these babies often have weaker immune defenses. Maternal infections, such as Group B Streptococcus (GBS) or chorioamnionitis (infection of the amniotic fluid), can increase the risk of early-onset sepsis. Prolonged rupture of membranes (when the amniotic sac breaks more than 18 hours before delivery) can also allow bacteria to ascend into the uterus and infect the baby. Invasive procedures, like placing catheters or ventilators, can introduce germs into the newborn’s bloodstream, increasing the risk of late-onset sepsis. Understanding these risk factors helps healthcare providers identify babies who need extra monitoring and preventive care to reduce their chances of developing sepsis.

Symptoms of Sepsis Neonatorum

Spotting sepsis neonatorum early can be tricky because the symptoms can be vague and nonspecific. But knowing what to look for can make a huge difference. Some common signs include fever (although some babies may have a low temperature), poor feeding, lethargy (being unusually sleepy or inactive), irritability, and difficulty breathing. You might also notice changes in skin color, such as paleness or mottling. A rapid heart rate or a weak pulse can also be indicators. In severe cases, babies may develop jaundice (yellowing of the skin and eyes) or have seizures. It’s important to remember that not all babies with sepsis will have all of these symptoms. If you notice any of these signs in a newborn, it’s crucial to seek medical attention right away. Early diagnosis and treatment can significantly improve the chances of a positive outcome.

Diagnosis and Treatment

When doctors suspect sepsis neonatorum , they’ll run some tests to confirm the diagnosis. A blood culture is usually the first step, which involves taking a sample of the baby’s blood and sending it to the lab to see if any bacteria or other pathogens grow. Other tests may include a complete blood count (CBC) to check for signs of infection, such as an elevated white blood cell count. A C-reactive protein (CRP) test can also help detect inflammation in the body. If the baby has respiratory symptoms, a chest X-ray may be done to look for pneumonia. A lumbar puncture (spinal tap) may be performed to check for meningitis, an infection of the brain and spinal cord. Once sepsis is diagnosed, treatment typically involves antibiotics to fight the infection. The choice of antibiotics will depend on the suspected or confirmed pathogen. Supportive care is also crucial, including providing fluids to maintain blood pressure, oxygen to help with breathing, and medications to support organ function. In severe cases, babies may need to be admitted to the neonatal intensive care unit (NICU) for close monitoring and specialized care.

Prevention Strategies

Preventing sepsis neonatorum is super important, and there are several strategies that can help. Maternal screening for Group B Streptococcus (GBS) is a key step. If a pregnant woman tests positive for GBS, she’ll receive antibiotics during labor to prevent the bacteria from spreading to the baby. Good hygiene practices in the hospital, like handwashing and消毒, can also reduce the risk of infection. Breastfeeding can provide newborns with important immune factors that help protect against infection. Avoiding unnecessary invasive procedures can also minimize the risk of introducing germs into the baby’s bloodstream. Educating parents about the signs and symptoms of sepsis and the importance of seeking prompt medical care is also crucial. By implementing these prevention strategies, we can help protect newborns from this serious and potentially life-threatening condition.

Final Thoughts

So there you have it – a breakdown of sepsis neonatorum and its pathway. It’s a serious condition, but with awareness, early detection, and prompt treatment, we can improve outcomes for our tiniest patients. Stay informed, stay vigilant, and let’s keep those little ones safe and healthy!